yabo鸭脖官网
后勤基建处
首页
部门介绍
组织架构
规章制度
基建工程
新建工程
维修工程
环境建设
招标采购
饮食服务
食堂管理
超市管理
商铺管理
政策文件
食品安全案例
服务流程
下载专区
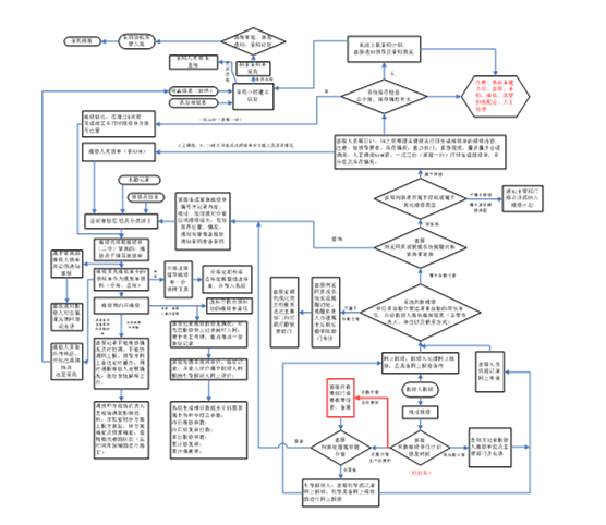
yabo鸭脖官网报修维修流程
发布者:孙伟
发布时间:2021-07-01
浏览次数:
11243