为深入贯彻党的二十大精神,进一步引导我院广大团员青年努力培养科学精神和科学态度,积极学习科学知识和科学方法,选拔出优秀作品代表学院参加市赛,根据《关于组织开展第十七届“挑战杯”天津市大学生课外学术科技作品竞赛的通知》(津团发〔2023〕3号)要求,在学院团委的精心组织、各基层团委的大力支持下,2023年第十七届“挑战杯”天津市大学生课外学术科技作品竞赛yabo鸭脖官网选拔赛于2023年3月29日14点,在素质教育中心演播厅如期举办。
担任本次校赛的评委有:宝坻区科学技术局生产力促进中心主任李国建,北京大学博士、天津北大科技园总经理、高级技术经纪人杜腾飞,天津集利嘉和科技有限公司副总经理李建飞。
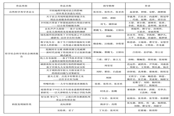
本届“挑战杯”校赛共有29个团队的29件作品参赛,涉及自然科学类学术论文、哲学社会科学类社会调查报告、科技发明制作三个类别。
本次校赛实行答辩制,评委根据参赛选手的作品陈述和答辩情况,共评选出16件优秀作品代表学院参加市赛。

主持人

评委

选手展示

优秀作品

合影
