为深入贯彻习近平总书记关于学校思政课建设的重要讲话和指示精神,深入推进高校思政教育数智化发展,11月8日,全国大学生红色全景资源创意展示交流会在天津大学召开。政治理论课部副部长谢赛银教授和赵琪老师出席了此次交流会及颁奖仪式。学院在本次竞赛中荣获二等奖七项、三等奖一项、优秀奖四项,并获评“优秀组织奖”。
此项比赛由教育部全国高校思政课虚拟仿真体验教学中心(天津大学)、教育部课程思政教学研究示范中心(天津大学)、教育部红色文化弘扬基地(天津大学)、天津大学中国共产党人的精神谱系研究中心主办。本次大赛吸引众多团队参赛,共征集到来自31个省(市、自治区)330余所高校提交的1700余个作品。经过专家评委、资深媒体评委、大学生评委等多轮评审,最终评出824个获奖作品。我院政治理论课部教师积极组织学生参赛,并做好各项指导工作,最终刷新我院参加此类比赛的最好成绩。
此次参赛是推动我院思政课教学改革,探索人工智能技术融入思政课教学的重要尝试。今后政治理论课部将依托新技术、新方法继续在思政课教学改革上下功夫,扎实推动思政课建设、“大思政课”建设高质量发展。

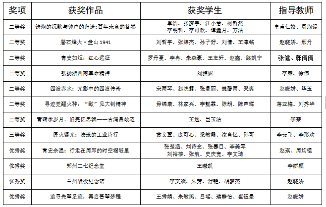
学院获奖名单

学院荣获“优秀组织奖”
